国药集团猛攻5亿明星药
编辑说:3月25日,国药现代发布公告,其控股子公司国药致君与上海博悦生物签署《药品上市许可转让合同》,上海博悦生物将其所研发的盐酸乙哌立松片(50mg)上市许可及相关权益转让予国药致君,转让费总计1050万元。米内网数据显示,盐酸乙哌立松片在2024年中国三大终端六大市场销售额超过5亿元,2025年同比增长8.70%,是内服肌肉松弛药(化+生)TOP1产品。
来源:米内网原创 2026-03-26 09:26
3月25日,国药现代发布公告,其控股子公司国药致君与上海博悦生物签署《药品上市许可转让合同》,上海博悦生物将其所研发的盐酸乙哌立松片(50mg)上市许可及相关权益转让予国药致君,转让费总计1050万元。米内网数据显示,盐酸乙哌立松片在2024年中国三大终端六大市场销售额超过5亿元,2025年同比增长8.70%,是内服肌肉松弛药(化+生)TOP1产品。
盐酸乙哌立松片为中枢性肌肉松弛剂,用于改善颈肩臂综合症、肩周炎、腰痛症的肌紧张状态;脑血管障碍、痉挛性脊髓麻痹、颈椎病等疾病引起的痉挛性麻痹。该产品被纳入多项临床诊疗指南推荐用药范畴,为肌肉痉挛急性发作期的优选治疗方案,临床疗效确切且安全性良好。
盐酸乙哌立松片在2024年中国三大终端六大市场(统计范围见文末)销售额超过5亿元,2025年同比增长8.70%,是内服肌肉松弛药(化+生)TOP1产品。
米内网数据显示,盐酸乙哌立松片有8家企业拥有生产批文,成都硕德药业、吴中医药苏州制药、江苏谦仁生物科技等4家企业过评,青岛国海生物制药的一致性评价补充申请在审,上海博悦生物、湖南千金协力药业、湖南九典制药等16家企业以仿制4类报产在审,获批后视同过评。
据了解,上海博悦生物的盐酸乙哌立松片(50mg)在2025年4月报产获受理(受理号CYHS2501543),2026年2月收到补充研究通知,目前上海博悦生物正在进行相关补充研究工作,预计在今年获批上市。
国药现代表示,此次国药致君受让盐酸乙哌立松片(50mg)药品上市许可,符合公司的战略发展规划,有助于丰富公司骨骼肌肉系统用药产品线,有利于增强国药致君的市场竞争力。
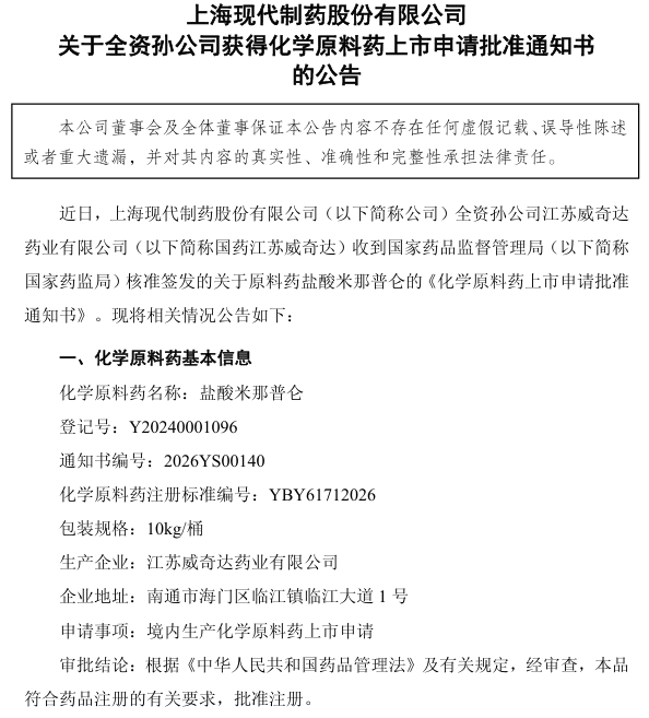
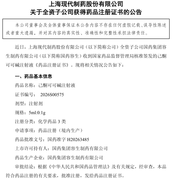
在此之前,国药现代公告利好不断。其全资子公司国药容生的己酮可可碱注射液以仿制3类报产获批;其全资孙公司国药江苏威奇达的原料药盐酸米那普仑上市申请获批。


