河北新增16个品种纳入单独支付
编辑说:1月12日,河北省医保局发出《办公室关于将部分药品新增纳入单独支付保障范围等事宜的通知》,该通知自2026年1月1日起实行。
来源:医药云端工作室 2026-01-14 09:46
1月12日,河北省医保局发出《办公室关于将部分药品新增纳入单独支付保障范围等事宜的通知》,该通知自2026年1月1日起实行。
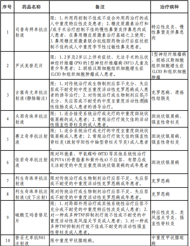
通知明确将司普奇拜单抗注射液等16个适应症明确、年度治疗费用高、适合长期门诊治疗的药品(附件1),新增纳入全省单独支付保障范围。
此外,部分原已纳入单独支付保障范围的药品,此次国家新版药品目录中增加了新的适应症,将新增适应症(6个)同步纳入单独支付保障范围(附件2)。
附件1:新增纳入单独支付药品名单
附件2:
收藏此篇文章


