湖北挂网规则来了!12月1日执行
编辑说:11月13日,湖北医保服务平台发出省医疗保障局关于印发《湖北省医药采购平台药品挂网采购规则》的通知,公布该省药品挂网采购规则,自2025年12月1日起执行。
来源:医药云端工作室 2025-11-17 10:55
11月13日,湖北医保服务平台发出省医疗保障局关于印发《湖北省医药采购平台药品挂网采购规则》的通知,公布该省药品挂网采购规则,自2025年12月1日起执行。
此前与本通知不一致的,以本通知为准。国家有新的规定按照新的规定执行。本通知内容由湖北省医疗保障局负责解释。
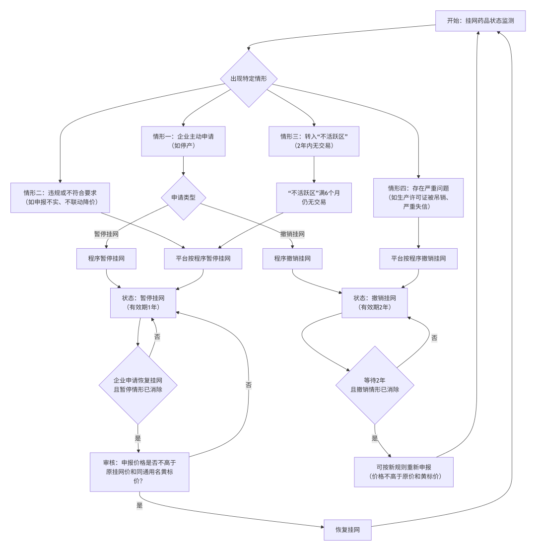
湖北药品挂网方案总体框架与全国挂网共识基本一致,但细化了内容。
值得注意的是,除了国谈及竞价品种、集采及接续中选,以及短缺药外,为普通挂网药品。
国家一类新药(化学药品新注册分类实施前批准上市的I.I类和实施后批准上市的I类、治疗用生物制品注册分类I类、中药注册分类I类药品)排除价格风险后直接挂网;参比制剂、过评药品(含视同过评),在其他省级平台有挂网限价的,按不高于最低价挂网或调整;其它普通挂网药品,需满足3个其他省级平台有挂网限价,按不高于最低价挂网或调整。
此外,对暂停及撤销挂网情况,也做出了明确的程序:
(一)转入“不活跃区”的挂网药品,申报企业可申请暂停挂网。
(二)符合下列情形之一,按程序暂停挂网:
1.未按要求如实申报或维护挂网相关材料;
2.未在规定时间联动外省平台更低的挂网价格;
3.未确认或未接受调整后的挂网价格;
4.挂网药品转入“不活跃区”后,6个月仍无交易的;
5.被药品监督管理部门处以暂停生产、销售、使用、进口等控制措施的;
6.符合暂停挂网的其他情形。
(三)符合下列情形之一,按程序撤销挂网:
1.因停产等原因申请撤销挂网的,须提交市场监管或药监部门证明材料;
2.因生产许可证被注销、吊销,药品注册批件(证)被吊销的;
3.药品在中国境内不再销售的;
4.医药购销行为违反医药价格和招采信用评价制度有关规定的;
5.符合撤销挂网的其他情形。
(四)对暂停挂网的药品,原则上1年内不允许该药品恢复挂网。申报恢复挂网的,除相关暂停情形消除外,企业申报价格不高于原挂网价格和同通用名药品黄标价格的,可恢复挂网。
目前,全有已有22省发布正式药品挂网规则文件:河北、新疆、广东、贵州、安徽、青海、山西、内蒙古、甘肃、浙江、广西、辽宁、海南、宁夏、江西、陕西、河南、山东、重庆、上海、福建挂网规则已经成文。其余各省均发出征求意见稿并完成了意见征稿。
收藏此篇文章


