人福拿下10亿神经系统药
编辑说:近日,人福医药发布公告,其控股子公司武汉人福药业的多巴丝肼片以仿制4类报产获批,视同过评。米内网数据显示,多巴丝肼片在2023年中国三大终端六大市场(统计范围见文末)是10亿元级别重磅品种,2024年上半年同比增长近7%,是抗帕金森氏病化药TOP1产品。
来源:米内网原创 2025-03-27 13:56人福
精彩内容
近日,人福医药发布公告,其控股子公司武汉人福药业的多巴丝肼片以仿制4类报产获批,视同过评。米内网数据显示,多巴丝肼片在2023年中国三大终端六大市场(统计范围见文末)是10亿元级别重磅品种,2024年上半年同比增长近7%,是抗帕金森氏病化药TOP1产品。
多巴丝肼片用于治疗帕金森病、症状性帕金森综合症(脑炎后、动脉硬化性或中毒性),但不包括药物引起的帕金森综合症。
多巴丝肼片在2023年中国三大终端六大市场销售规模超过10亿元,2024年上半年同比增长近7%,是抗帕金森氏病化药TOP1产品。
米内网数据显示,多巴丝肼片有8家企业拥有生产批文,石家庄四药、浙江华海药业、武汉人福药业等7家企业过评,重庆药友制药、河北龙海药业、广东稳健药业等超过10家企业以仿制4类报产在审,获批后视同过评。
人福医药表示,此次多巴丝肼片获批,标志着公司具备在国内市场生产销售该药品的资格,进一步丰富公司的产品线,其上市销售将给公司带来积极影响,武汉人福将根据市场需求情况,着手安排多巴丝肼片的生产上市。
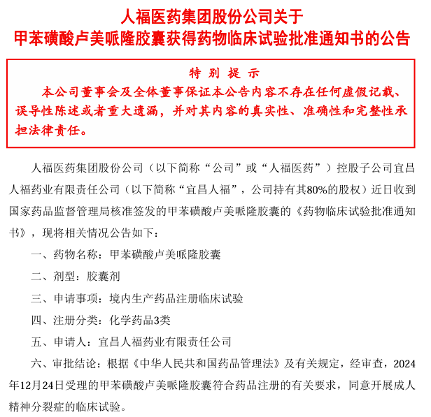
3月22日,人福医药发布公告,其控股子公司宜昌人福药业的甲苯磺酸卢美哌隆胶囊以仿制3类获批临床,该产品是一种多靶点作用的新型抗精神病药,目前未在国内上市。在此之前,还有盐酸艾司氯胺酮注射液、HW231019片、HW201877胶囊等多个产品获批临床。
资料来源:公司公告、米内网数据库注:米内网《中国三大终端六大市场药品竞争格局》,统计范围是:城市公立医院和县级公立医院、城市社区中心和乡镇卫生院、城市实体药店和网上药店,不含民营医院、私人诊所、村卫生室,不含县乡村药店;上述销售额以产品在终端的平均零售价计算。如有疏漏,欢迎指正!


